Macquarie University
Background
Macquarie University (MQ) has recently merged their Faculty Student Centres and Student Services to fall under one umbrella, Service Connect. Strategically, the merger's objective was to provide a singular, high quality and consistent customer service to answers all questions regarding university life.

The problem
Due to the centralisation of Service Connect, onboarding and induction hasn’t been standardised across all Service Connect teams, making training inefficient and ineffective for newly recruited staff members. As a result of this, students have been reporting a lack of faith in staff's reliability to provide them with the correct answers.
We were tasked with investigating the Service Connect staff journey, including recruitment, onboarding, placement in role, orientation and on-site shifts, to understand which aspects could be improved.
The primary objective of the project was to enhance MQ’s current induction framework by equipping staff with the confidence, knowledge and tools to provide higher quality customer service and care to students.
My role: Research lead
I worked as one of the main research leads and as apart of the UI team for the duration of the project.
I was allocated to oversee and focus in on surveys and interviews and worked closely with my UX/UI leads to define the project scope and final product. I also worked with the UI team, utilising the research conducted to inform, refine and improve the design model.
Duration: 3 Weeks in 2022
Jump to the Current Model →Understanding Service Connect’s current onboarding experience

To begin our research, we conducted interviews with current Service Connect staff to understand their thoughts, frustrations and preferences with the pre-existing onboarding and induction processes. We interviewed both casual and full-time staff members, including team leaders and managers to gather input from all levels of the organisation.
I was personally given the opportunity to interview the head of 'Shared Services', Executive Director Maria Claudia Romero, in which I was able to define the long term goals of the business and a top-down perspective of the perceived current issues affecting Service Connect.
Additionally, I was able to attend a site visit to sit in on a staff induction session. The aim of this was to get a first hand experience of the activities and tasks involved with the current onboarding process. From this, our team was able to derive themes, issues and insights relating to the problem space, whilst also providing an opportunity to potentially re-frame the problem.

We found that Service Connect staff did want the onboarding process to be more standardised but staying engaged with learning material and knowing their progression was a significant barrier to their progress.
Once the pain points of staff were identified, we wanted to know how these problems impacted MQ as a wider organisation. Our team analysed the above insights from a business perspective to identify any additional pain points and needs that might occur internally across teams. This was then shown to the client to highlight the opportunities for the business and the project.

Humanising and conveying research data
After the data had been synthesised, the team work to develop a customer journey map to help stakeholders visualise this information. This was used as a baseline to demonstrate the current state of onboarding at MQ, and used to highlight the opportunities at each barrier.

Working with MQ to find a
human-centric solution
Based on opportunities presented, the team came up with some principles that we believed were important to informing our solution in addressing problems for both staff and the business.

The team worked to developed three HMW statements to use as a framework in ideation workshops to try and understand what staff would have liked to see in their previous onboarding and ongoing learning journey. Based on those findings, our UX leads worked directly with stakeholders to build a MVP matrix to determine what features would provide the most benefit to staff and the business within the scope of the project.

Parallel to this, I worked alongside our desktop research team to learn more about innovative onboarding practices, and the current standard in customer-centric organisations across the globe. Using empirical journals to understand present best-practices for employee onboarding and induction and keeping the pain points of Service Connect staff in mind, we identified aspects which we felt would integrate well into our solution.

To define our solution, we agreed to create an online training platform, featuring a gamified learning experience with all relevant onboarding material and individual training progress in one place.
We workshopped a number of potential games for the platform before deciding to move forward with 3 main games.

Prototyping and user testing with MQ staff
Once we had a framework of the solution outlined, we began prototyping some low fidelity wireframes. Each day, we worked through the following:

01
Gamified learning objectives help track progress
In the initial prototype, we created games as isolated learning objectives to engage staff. We assumed each objective would be an easy way for them to track their progress.


Although well recieved, staff had some issues figuring out where to go, and what games linked to which objectives. We worked to clarify this by including a seperate onboarding map so staff were able to refer back and view their progress.
02
Competition enhances the learning process
We decided to separate the Live Battle Trivia game from the independent learning objectives to provide staff the opportunity to engage in friendly competitive learning.




Although widely popular with staff, management was concerned with the competitive and potentially distracting nature of the game, potentially preventing staff from completing their on shift duties. We found that by limiting the amount of Live Battle Trivia games staff were able to play per shift and keeping the games short, staff could continue to enjoy the games, whilst satisfying the duties of their role.
A new onboarding and learning experience for Service Connect staff

01
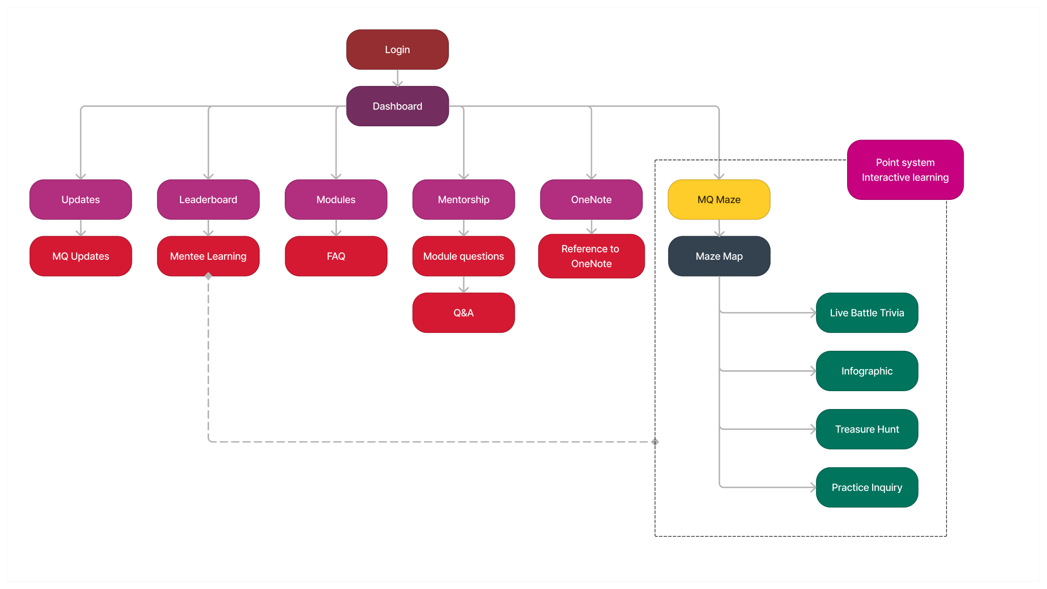
Dashboard
The dashboard is Service Connect's new one stop shop for all their staff's needs. Here they are able to access the latest news, mentorship groups, modules and recieve updates from upper management.

02
Modules
Modules were also reworked to be more accessible and comprehensive for new and existing staff. On this page, staff are able to read FAQ's from other staff members as well as test themselves on the knowledge they have learnt.

03
Mentorship
In groups, staff are able to compete in games, ask questions and work together to solve complex enquires. This allows for staff to have the safety and community they enjoyed in their 'buddy shifts' whilst also keeping individual motivation to improve and progress.

04
Gamified Learning
To make learning motivating and fun, MQ staff are able to play games as supplements to their module knowledge. This helps to reinforce information in a competitive, but friendly way.
Play a short demo of the games ↗What was the feedback?
Due to the structure of the business, the time-frame and the individual learning styles of staff, the project was quite complex. Our goal was to provide a fun and interactive way for users to learn all the necessary skills to feel confident in providing a quality service to students.
Both the business and Service Connect staff responded extremely positively to our solution. MQ plans to move forward with testing our concepts and progressing the solution further in 2023 to create a better service experience for their students and staff.
With more time we would've...
- Worked on more iterations to bring the prototype to hi-fidelity. Ideally, more time spent working to polish the design and flow of the page, as well as testing the scalability and longevity of the app would help support the real world implementation of our project.
- Employed more modules and established more reference tools rather than purely games and blocks of information, so that staff members would easily be able to navigate through information whilst on shift.
I learnt how to...
- Work in a big team. Working with so many designers really puts an emphasis on the research insights. It was nice being able to bounce ideas off others, and also learning how to recenter myself and a team based on the insights was a lesson I'm glad to have learnt.
- Accept that an uncompleted job isn't necessarily a bad one. Just because we were not able to bring the prototype to high-fidelity did not mean we were not successful. We worked hard to be able to produce a proven solution that would help staff, and that is plenty to be happy about.

